同壹宣言:人的重塑与价值觉醒之路

#同壹信任学院#同壹时间2026-01-24

同壹宣言:人的重塑与价值觉醒之路我们正站在一个文明迭代的临界点。旧时代的身份由你的消费、你的职位、你拥有的资产所定义。你...

同壹宣言:人的重塑与价值觉醒之路

我们正站在一个文明迭代的临界点。

旧时代的身份由你的消费、你的职位、你拥有的资产所定义。你是一个消费者、一个员工、一个孤立的账户。你的价值在外部标尺上被衡量,生命陷入“补短板”的无限竞赛——焦虑、内卷、与真实的自我日渐疏离。

同壹,始于一个截然不同的前提:人的重塑。

我们相信,每个人的内核,都蕴藏着独一无二的天赋长板与生命能量。重塑,就是帮助每个人 褪去外部赋予的坚硬外壳,唤醒内在原本丰盛的自己。

这是一条清晰、系统、步步深入的觉醒与共建之路:

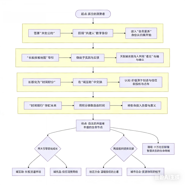
```mermaid

flowchart TD

    A[起点: 孤立的消费者] --> B

    subgraph B [第一阶: 身份觉醒 · 被整合]

        direction LR

        B1[签署“共生公约”] --> B2[获得“共建人”数字身份] --> B3[进入“会员星系”<br/>身份从归属开始]

    end

    B --> C

    subgraph C [第二阶: 长板发现 · 照见天赋]

        direction LR

        C1[“长板探索地图”导引] --> C2[微给予实践与反馈] --> C3[天赋被系统与人共同“看见”与确认]

    end

    C --> D

    subgraph D [第三阶: 价值流通 · 财商重塑]

        direction LR

        D1[长板化为“时间积分”] --> D2[在“城互助”中交换] --> D3[认知:价值源于创造与信任<br/>非投机与占有]

    end

    D --> E

    subgraph E [第四阶: 时间解放 · 生命主权]

        direction LR

        E1[“时间银行”存贮未来] --> E2[用积分换取自由时间] --> E3[将生命投入热爱与意义]

    end

    E --> F[终点: 自主的共建者<br/>丰盛的生命节点]

    F --> G{两大引擎驱动成长}

    G --> H[城互助: 长板流通市场]

    G --> I[城优品: 信任消费网络]

    

    F --> J{两级组织提供支撑}

    J --> K[社区分会: 温暖信任的土壤]

    J --> L[城市总会: 资源协同的枝干]

    F --> M[涌现: 十万社区联盟<br/>智慧共生的生命网络]

```

---

重塑的四重进阶

第一重:身份觉醒 · 从“消费者”到“共建人”

· 行动:签署一份《共生公约》,获得一个“共建人”数字身份。这并非购买服务,而是宣告一种归属与承诺。

· 转变:你的身份首次与 “你能创造什么” 而非 “你能消费什么” 相关联。你被系统“整合”,成为共生星系中的一颗星。

第二重:长板发现 · 从“迷茫”到“清晰”

· 路径:在系统引导下,通过“给予-反馈”循环,完成 《个人长板探索地图》。你的天赋,在帮助他人的具体实践中被自己与社区共同“看见”和确认。

· 转变:自我认知从“我缺什么”的匮乏,转向 “我有什么可以给予世界” 的丰盛。

第三重:财商重塑 · 从“货币经济学”到“时间价值学”

· 核心:系统引导你理解:真实财富的本质是 “创造价值的能力” 与 “获得的信任度”。

· 实践:你的长板被量化为“时间积分”,在“城互助”中自由流通。你亲眼见证:诚信、专业、利他的行为,能直接转化为可流通的资产。

· 转变:财富观念从追逐货币、投机与占有,升级为 投资于自身能力增长与社会信任积累。

第四重:时间解放 · 从“出售时间”到“投资生命”

· 巅峰:当你的长板创造的价值(时间积分)足够丰沛,你可以用它兑换他人服务,从而 赎回自己的时间。

· 意义:时间的意义,从必须出售以换取生存资料的“商品”,转变为可以自由投资于热爱、关系、成长与意义的 “生命主权”。

---

系统如何支撑这场重塑?

这不是空洞的心理课程,而是由精密社会技术支撑的生态系统:

1. 两大价值引擎,提供实践场域

   · 「城互助」:是你的 “长板实验室”与“信任市场” 。在这里,每一次给予与交换,都是对自我价值的一次确认与放大。

   · 「城优品」:是你的 “伦理消费圈” 。在这里,你的每一次购买,都在为你认同的价值投票,巩固你与诚信生产者的信任联盟。

2. 两级共生组织,提供成长容器

   · 社区信任分会:像温暖的土壤与根系,为你提供安全的、基于邻里的最初实践场景。在这里,重塑从真实的“看见”与“互助”开始。

   · 城市商业总会:像茁壮的树干与枝桠,为你提供更广阔的资源、协同与放大舞台。你的长板可以在这里连接到更大的蓝图。

3. 最终涌现:从“重塑的人”到“共生的文明”

   当成千上万经历了个体重塑的“共建人”持续连接、协作,一个更伟大的生命便会涌现——“十万社区联盟”。它是一个具备集体智慧、自我调节能力的分布式生命网络。在这里,个人的丰盛与整体的繁荣浑然一体。

---

同壹的终极承诺

我们提供的,不是课程,而是一套 “活出来”的生命升级系统。

我们坚信:

· 人的本质是创造者,而非消费者。

· 财富的本质是信任与价值的流转,而非货币的囤积。

· 时间的本质是生命本身,可供热爱尽情挥洒,而非仅供出售以换取生存。

同壹,就是这样一个庞大的、精密的、充满善意的 “人类潜能孵化器”。

在这里,你的重塑之路,每一步都被见证,每一次成长都被赋能。

直到你,终于活出那个内在丰盛、外在创造、自由而完整的自己。

然后,与我们一道,去共建一个配得上如此这般的“人”的新世界。

---

同壹共生系统理事会

重塑自我,共建未来

相关话题

#同壹商会

用手机扫码体验更多功能

扫码参与评论与作者和更多用户交互