同壹商学院

同壹社区商会的文化体系与课程学习书院

  • 帖子数
    517
  • 成员数
    33
同壹共生 · 社造&社群品牌化战略——布局2026,让社区成为信任资产的主战场一、时代命题:旧地图找不到新大陆老师在《社造营》...
#同壹商学院
  • 33阅读
同壹共生 · 信任资产销售论——销售如何建立“睡后收入”,让客户主动找你下单一、销售的终极追问:没有本钱,如何“睡后收入”...
#同壹商学院
  • 41阅读
同壹共生 · 信任资产论——为什么聪明人都在建立“个人信任资产”?一、一个被忽视的趋势我发现一个有趣的现象:那些活得最自由...
#同壹商学院
  • 20阅读
同壹共生 · 信任资产白皮书——社群共识,2026新商业必经之路一、时代转折:从“流量竞争”到“社群共识经营”2026年,商业的底...
#同壹商学院
  • 26阅读
同壹共生系统 · 品牌详细简介一、品牌定位同壹,是国内领先的信任资产与社群共识生态运营商,以“信任为壹,万物共生”为核心使...
#同壹商学院
  • 70阅读
同壹共生·信任资产执行手册(合伙人/成员通用 · 极简可落地 · 直接照做)一、手册总则1. 适用对象:同壹合伙人、社群成员、运...
#同壹商学院
  • 20阅读
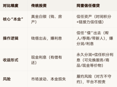
同壹共生 · 信任资产答问录——为什么是时间积分?时间积分凭什么代表信任资产?一、最根本的问题:信任,如何被量化?这是同壹...
#同壹商学院
  • 133阅读
同壹共生 · 信任资产与时间积分详解——让每一份善意,都成为你终身增值的资产一、什么是信任资产?1.1 一句话定义信任资产,是...
#同壹商学院
  • 91阅读
同壹共生 · AI时代定论——信任资产,定胜负一、AI时代的根本变局1.1 正在被重置的“资产地图”AI正在以前所未有的速度,重构一...
#同壹商学院
  • 20阅读
同壹共生 · AI时代生存宣言——当AI接管能力,人类回归信任一、AI时代的本质:能力的民主化我们正站在人类文明史上最剧烈的拐点...
#同壹商学院
  • 49阅读